泡沫混凝土是通過發泡機的發泡系統將發泡劑用機械方式充分發泡,并將泡沫與水泥漿均勻混合,然后經過發泡機的泵送系統進行現澆施工或模具成型.經自然養護所形成的一種含有大量封閉氣孔的新型輕質保溫材料。泡沫混凝土近年快速發展,并在全世界廣泛應用,成為最大規模的新型屋面保溫材料。
泡沫混凝土又叫發泡水泥,是將泡沫劑水溶液制備成泡沫,再將泡沫加入到有水泥基膠凝材料、集料、摻和料、外加劑和水等制成的料漿中,經混合攪拌、澆注、自然養護而成的輕質多孔混凝土制品。
它具備以下優點:
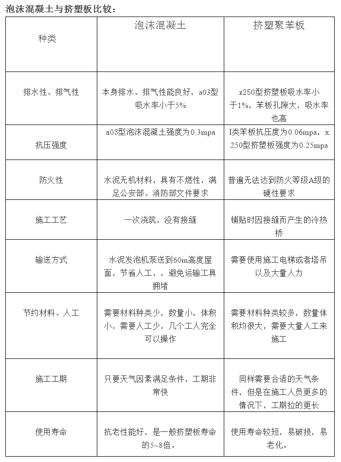
1、 具有耐壓強度和抗老化性:傳統的化學隔熱材料,雖然能達到隔熱效果,但其耐壓強度和抗老化性能卻一直無法滿足要求,輕量發泡水泥能徹底解決這一問題,是傳統保溫材料的替代品。
2、 具有較好的輕量性:其密度可以達到200~1600kg/m³,有效地減少了建筑物的負重。
3、 隔音性好:輕量發泡水泥的隔音性是普通水泥的5~8倍,充分解決了居住空間的隔音問題。
4、 耐高溫性好:發泡水泥適用的溫度可以達到250~300℃以上,而苯板在75℃以上就會軟化,發生化學反應。
5、 提高保溫層的穩固性和壽命:發泡水泥隔熱層具有高度的穩定性和抗老化性能,有效的保證室內地面的平整不開裂,其壽命是苯板的5~10倍,是珍珠巖顆粒的5倍以上。
6、 環保性能好:發泡水泥所有的添加劑為植物蛋白纖維和動物性蛋白質,無毒無害,而苯板和珍珠巖顆粒等化學隔熱材料在高溫時可以產生有害有毒氣體。
7、 隔熱性好:導熱系數為0.08w/m.k,是普通水泥的20~30倍。
8、 有良好的抗壓強度:在密度為350kg/m³時,7天抗壓強度為6kg/cm²,28天為9kg/cm²。
9、 施工簡單:發泡水泥是有機械高壓輸送的流動性液體,施工節約人力物力,凝固后表面光潔平整。
10、 防潮性好:供暖時溫水管周圍不會出現結露現象,各層之間不會出現分裂。
11、 結合性好:發泡水泥采用的材料是水泥,和上下層的結合非常好,不會形成地面空鼓和塌陷。
12、 施工速度快:每臺每班可以施工3000~4000平方米,節約施工工期。
13、 整體性好:一次澆注無縫隙和間斷,和現澆板及砂漿層能夠完全結合形成一個整體。
14、 具有抗滲的作用:由于發泡水泥的多孔性和整體性,比普通樓板的抗滲增強6倍以上。
15、 具有防火性:發泡水泥是無機材料(水泥),不會燃燒,從而具有良好的耐火性,在建筑物上使用,可提高建筑物的防火性能。

